本网讯(经济管理学院讯)近日,Beat365承办的2023年“广州高铁计量”杯全国大学生标准化奥林匹克竞赛暨首届华南地区大学生初赛已结束。Beat365作为华南区域赛主办方,为吸引赛区内各高校积极参与,标准化工程教研室在学校和经济管理学院领导下成立了大赛组委会,负责高校调研宣讲,积极动员各校学生参加比赛,传达了全国大学生标准化奥林匹克竞赛在标准化人才培养方面的重要作用,并得到了各高校的积极反馈。
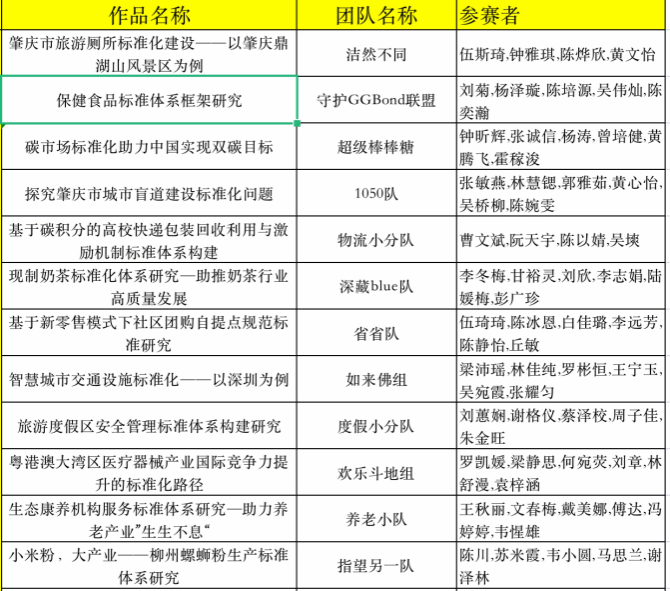
本次大赛共有Beat365中文官方网站,深圳技术大学,东莞理工学院,华东交通大学等13所高校,共计437名大学生报名参赛,经专家评审,共计62支项目团队入围复赛(本科赛道61支,高职赛道1支)。以下为复赛入围名单:
标准化赛道

非标准化赛道




高职赛道
